From basket to shipment: Order flow in Centra
Creating and completing an order
Selections
In Centra, a list of chosen products that are not yet an order are referred to as a Selection. Selections work differently for Direct-To-Consumer and Wholesale, but the overall concept is the same.
Direct-To-Consumer (B2C) Selections, also known as Carts
DTC selections are used in your Retail stores. These selections are normally created via frontend APIs, and therefore live only as long as the connected shopper's session. The session timeout is 7 days of inactivity, but the timer gets reset every time there's a change to the session, so that selections can be restored using cart abandonment later. On the other hand, selections created in the AMS backend through the payment link feature can be claimed through the API for any period of time, until they are checked out, paid for and turned into orders in Centra.
Wholesale (B2B) Selections, also known as Order Sheets
Wholesale Selections are stored for each account and can be viewed and manipulated through the Showroom by any Centra user with the appropriate access rights. This may include Buyers, Agents, Sellers and Centra Administrators. In addition, Selections can be viewed and modified by anonymous users with a magic link generated from the Showroom. B2B selections have no timeout, so they can be constructed for an unlimited amount of time.
Abandoned cart recovery
Centra automatically detects Selections that are not checked out and generates Abandoned Cart events that are transferred to marketing applications for retargeting applications. Click here to read more about the Cart Abandonment feature.
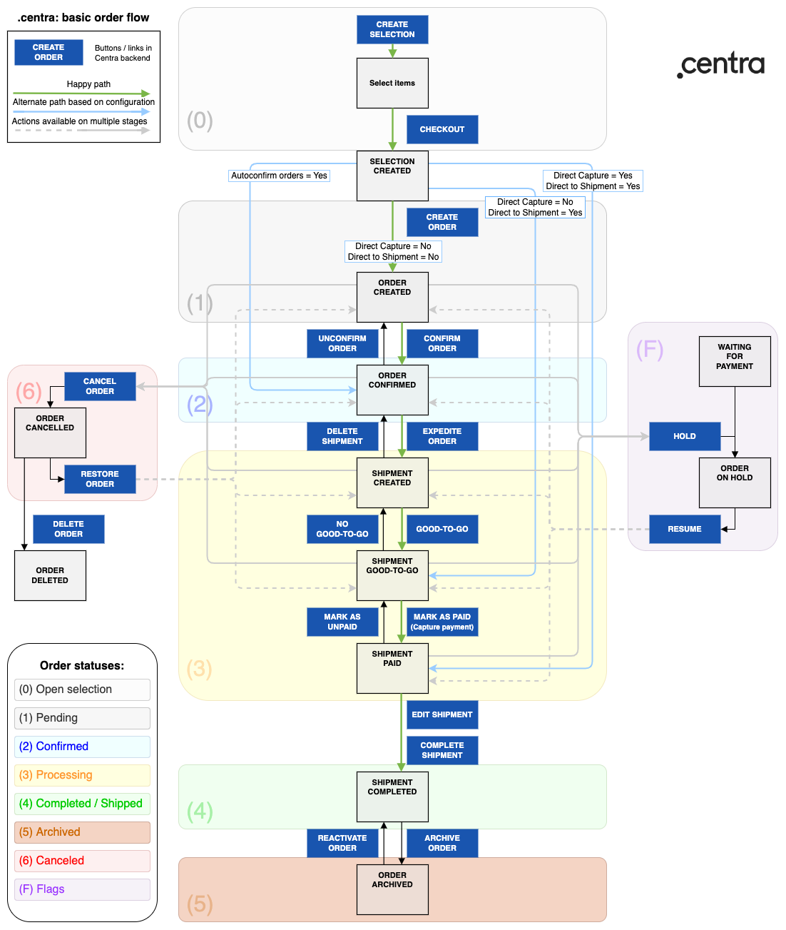
Order flow
Here's the basic order flow as seen in Centra backend.

Order statuses explained
-
Incomplete (0)
This is a selection before the checkout is completed. It contains the list of selected items and quantities, information about language and currency, prices and discounts, plus a list of optional shipping and payment methods. -
Pending (1)
This order has been checked out, with payment authorization completed. Depending on the Store settings, payment capture attempt may follow immediately (practically - within minutes), otherwise capture will be done on order shipment. In addition to the incomplete order, it contains information on customer, selected shipping and payment. This step can be skipped by enabling the Store option "Autoconfirm Orders". -
Confirmed (2)
This order has been manually confirmed in the Centra admin panel, via Integration API, or confirmed automatically by appropriate Store setting. Only confirmed orders can have shipments expedited and stock allocated. This step can be skipped by enabling store option “Direct to Shipment”, in which case the checked out order will transfer to status Processing (3) with a shipment created and marked Good-To-Go. -
Processing (3)
This order has at least one related shipment, and at least one of those shipments is not completed. Ordered items can be split into multiple shipments, depending on availability and other factors. -
Completed (4)
This order has been fully paid for and all related shipments have been expedited. Additional information on shipping details and tracking number can be added when completing each shipment. -
Archived (5)
This order has been archived and will not show up in search results in Centra by default. Depending on API plugin configuration, it may also be hidden in API responses. -
Canceled (6)
This ordered has been canceled at any stage before the payment was captured. Remember, once the payment capture has been successful, a refund should be made instead of canceling the order.
Order flags explained
Order flags help us halt processing of the order at any stage for any reason. Once the flag is cleared, order returns to its previous status. Orders with either flag Hold or WfP will not be returned in the APIs by default, and shouldn't be processed by integrations until the flag is lifted.
- Hold
This order is on hold by manual intervention in Centra backend, by Payment methods where fraud is suspected, or for another reason recorded in the order history. Its details can still be edited, but it cannot proceed with shipment or payment until resumed. - Waiting for Payment
Another pseudo-status is WfP flag, which can be set when Centra is waiting on payment authorization or capture (depending on configuration). This flag is usually cleared within first minutes after the order has been placed, but if that's not the case, the order should be investigated further.
Creating and completing a return
Here's the basic return flow as seen in Centra backend.

Returns in Centra are directly tied to order shipments. When browsing a shipment, you can select to return one, many or all items in that shipment.
After selecting items to return, you need to decide if you want to put them back into stock or remove them. This depends on your business logic and the state of the returned goods. If you choose to insert the items back into stock, you can either re-add them to the warehouse they were originally allocated from, or select to which warehouse to return the items into.
Once the return is created, it will have "Pending" status, which in API will show as "completed": false. From this point the return can be completed directly, or a Refund can be initiated, which will trigger a request to the Payment Service Provider associated with the original order. Additionally, at any point (both before and after completing the return) you can create selection based on that return, which can be used to easily create an exchange order.